Intoxication aux rodenticides à base d’anticoagulants chez l’homme
De nombreux rodenticides sont à base d’anticoagulants. En cas d’intoxication, les troubles de la coagulation se manifestent 2 à 3 jours après l’ingestion et persistent plusieurs semaines. La vitamine K1 est l’antidote. Le PTQuick permet de poser le diagnostic d’intoxication et la nécessité d’un traitement à la vitamine K1 ou pas. Administrer préventivement de la vitamine K1 est inutile.
Introduction

Chaque année, le Centre Antipoisons reçoit environ 750 appels(*) impliquant un rodenticide (produit pour tuer les rongeurs). La majorité des accidents (70%) surviennent chez l’animal. Chez l’homme, les expositions aux rodenticides concernent autant les enfants que les adultes. Chez l’enfant, il s’agit surtout d’ingestion accidentelle de faibles quantités. Chez l’adulte, 20% des appels concernent une ingestion volontaire.
Parmi les rodenticides en cause dans les appels, 10% sont à base d’alpha-chloralose et 65% à base d’anticoagulants. Dans 25% des cas, la substance active est inconnue.
La plupart des rodenticides sont à base d’anticoagulants. Ils augmentent la tendance aux saignements en provoquant une déplétion en vitamine K active. La vitamine K permet la transformation des précurseurs inactifs des facteurs de coagulations II, VII, IX, X, les protéines S et C en leur forme active. L’inhibition de la vitamine K entraîne une déplétion en facteurs de coagulation. Il faut une chute de 70 % d’un de ces facteurs pour qu’un trouble de la coagulation apparaisse. Comme le facteur VII a la demi-vie la plus courte (5 heures), il faut attendre de 15 à 24 heures pour mesurer un trouble de la coagulation. Les effets cliniques n’apparaissent eux qu’après 2 à 3 jours ou plus.
En dehors des anticoagulants, quelques autres rodenticides, généralement plus anciens, sont encore utilisés. Les informations qui suivent ne concernent que les rodenticides à base d’anticoagulants. Sur l’emballage de ces derniers se retrouve souvent la mention qu’il s’agit d’un anticoagulant et que l’antidote est la vitamine K1. En cas de doute sur la nature du produit, n’hésitez pas à appeler le Centre Antipoisons (070 245 245).
Toxicité
Anticoagulants à longue durée d’action (= autre que la warfarine).
Enfants
Cinq cas graves ont été publiés, tous étaient des cas inhabituels:
-
Il s’agissait dans tous les cas de négligence d’enfant, de pica ou de victimes d’un syndrome de Munchhausen par procuration.
-
La notion d’ingestion d’anticoagulant n’était pas connue au moment de l’admission.
-
Dans aucun cas il n’y a eu contact avec un Centre Antipoisons.
Plusieurs études récentes montrent que, lors d’une ingestion accidentelle unique de rodenticide à base d’anticoagulants chez un enfant de moins de 7 ans, celui-ci reste cliniquement asymptomatique.
- Mullins: étude rétrospective portant sur une ingestion unique d’anticoagulants à longue durée d’action chez 542 enfants de moins de 7 ans. Seul un enfant a présenté une légère perturbation de son PTQuick (18.8 à la 48ème heure). Aucun enfant n’a été symptomatique. Aucun enfant n’a été traité par vitamine K.
- Shepherd: étude rétrospective portant sur 10.762 enfants. Deux de ces enfants (0.02%) ont eu des tests de la coagulation peturbés (> 50% au dessus des valeurs de référence), ils n’ont pas présenté de saignements. Un des deux enfants a reçu de la vitamine K.
- Ingels: étude prospective chez 463 enfants. Aucun de ces enfants n’a subi de décontamination, ni reçu de vitamine K. Aucun enfant n’a été symptomatique. Deux enfants ont eu un PTQuick légèrement perturbé.
Conclusion:
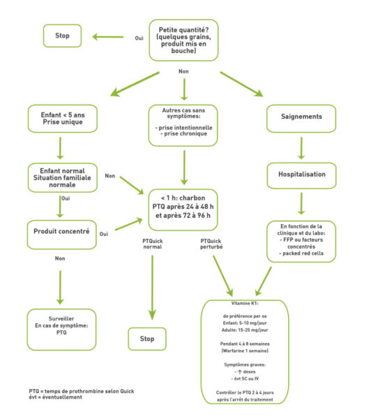
Lors d’une prise unique et accidentelle d’un rodenticide à base d’anticoagulants par un enfant de moins de 5 ans dans un contexte familial normal, il n’est pas nécessaire de décontaminer ni de faire de contrôle de laboratoire.
Par sécurité, on peut toutefois conseiller aux parents de prendre contact avec le médecin traitant pour réaliser un taux de PTQuick si l’enfant présente des hématomes ou des saignements suspects dans la semaine qui suit l’ingestion du rodenticide.
Adultes
- Doses minimales publiées ayant entraîné des troubles de la coagulation chez l’homme:
Une prise de 75 mg de brodifacoum pendant 2 jours (au total environ 2.5 mg/kg) a provoqué des troubles de la coagulation durant 45 jours.
Après ingestion de 25 mg de difenacoum (environ 0.14 mg/kg), des troubles de la coagulation ont persisté durant 45 jours sous traitement à la vitamine K.
100 mg de chlorophacinone (1.6 mg/kg) ont causé des troubles de la coagulation durant 7 semaines.
- Doses entraînant un effet clinique:
Brodifacoum : 0.0014 – 1.1 mg/kg.
- Dose létale minimale:
Suite à la prise d’une dose de 8.5 mg de brodifacoum suivie 3 mois plus tard d’une dose 10.5 mg (0.15 mg/kg), soit au total 0.27 mg/kg, on a observé une hémorragie sub-arachnoïdale avec issue fatale chez un homme de 25 ans.
Warfarine
- Doses thérapeutiques:
Enfant
-
- Dose d’attaque 0.2 mg/kg/jour pendant 2 jours, suivi d’un INR.
- Dose d’entretien 0.04-0.75 mg/kg/jour selon l’âge.
- Dose quotidienne maximale: 10 mg.
Adulte
-
- Dose d’attaque 2-5 mg/jour pendant quelques jours, suivi d’un INR.
- Dose d’entretien 2-10 mg/jour.
- Doses toxiques:
Pour une dose unique de 1.5 mg/kg de warfarine chez des volontaires sains, le pic de concentration plasmatique est atteint après 2 à 12 heures. La perturbation maximale du PTQuick se situe entre la 36e et la 72e heure. La demi-vie est de 15 à 58 heures (moyenne 42 heures).
- Doses létales:
La plus petite dose létale par voie orale rapportée est
-
- En prise unique: 6 mg/kg.
- En prises répétées: un total de 1 gramme répartis sur 13 jours.
Symptômes
L’ingestion est parfois suivie de vomissements spontanés.
L’intoxication grave se manifeste par une hypoprothrombinémie associée à des saignements:
-
Epistaxis et saignements au niveau des muqueuses buccales.
-
Hémorragie pulmonaire, entraînant une hypoxie secondaire et une insuffisance respiratoire.
-
Hémorragie intracrânienne, avec céphalées, ataxie, coma et convulsions.
-
Hémorragie gastro-intestinale, rétropéritonéale.
-
Hématurie.
-
Méno-métrorragies.
-
Ecchymoses, hématomes.
-
Hémothorax.
Ces hémorragies peuvent provoquer une hypotension, de la tachycardie et, très exceptionnellement, une rhabdomyolyse.
Un cas d’avortement spontané après une prise de 75 mg de brodifacoum a été signalé.
Remarque: la transplantation d’organes d’un donneur décédé d’un surdosage de brodifacoum n’a causé aucun problème chez les receveurs.
Cinétique
- Résorption: gastro-intestinale, cutanée, pulmonaire.
- Stockage au niveau du foie et des tissus graisseux.
- Excrétion: fécale.
- Demi-vie:
- Warfarine: 24-36 heures.
- Brodifacoum: en moyenne 24 jours, chien 120 jours, rat 156 heures.
- Bromadiolone: 24 jours (terminal half-life), chien 30 jours, rat 170 jours.
- Chlorophacinone: 6-23 jours.
Laboratoire
Tests de la coagulation
Classiquement le PTQuick est perturbé (% diminué, INR augmenté), l’aPTT est allongé, la la taux des thrombocytose est normale.
Le PTQuick permet de détecter la diminution des facteurs II, VII et X, mais ne mesure pas la chute du facteur IX. Comme c’est principalement le facteur VII qui chute, le PTQuick est le meilleur test de diagnostic. Lorsque l’INR du PTQuick est supérieur à 5, le risque d’hémorragie est important.
L’aPTT ne détecte pas la diminution du facteur VII et convient donc moins bien.
Remarque:
- PTQuick: le temps de prothrombine selon Quick, est exprimé soit en seconde, soit en % de l’INR (International Normalized Ratio).
- aPTT: le temps de thromboplastine partielle activée, exprimé en seconde.
Dosage des coumariniques
D’intérêt clinique faible, rarement effectué.
Dosage de la vitamine K1
Ce dosage a peu d’intérêt en clinique.
Dosage des facteurs de coagulation
Lorsqu’il est difficile de déterminer la cause d’une perturbation du PTQuick ou de l’aPTT, par exemple si le patient nie avoir pris des anticoagulants, il peut être utile de doser les facteurs de coagulation.
En cas d’intoxication par des antagonistes de la vitamine K, les facteurs II, VII, IX et X sont diminués, mais les autres facteurs restent normaux.
Traitement
Les légumes verts (chou vert, épinards, brocoli, choux de Bruxelles) sont la source principale de vitamine K (K1 en l’occurrence). Mais la résorption intestinale est limitée à 3 – 10 %, probablement à cause de sa liaison aux chloroplastes.
La vitamine K1 pharmaceutique est résorbée à > 80%. La vitamine K1 agit plus et plus vite que les autres vitamines K.
Il existe actuellement sur le marché 3 produits contenant de la vitamine K1:
Konakion ampoule 10 x 10 mg/1 ml – im/iv/po.
Konakion ampoule pediatric – 5 x 2 mg/0.2 ml – im/iv/po.
Vitamon K 25 ml à 0.145 mg/ml po (destiné aux nouveaux-nés).
En pratique
- Administration de charbon activé: uniquement lors d’une ingestion importante et selon les indications habituelles.
- Lavage gastrique: n’est pas contre-indiqué, mais est rarement justifié.
- Administration de vitamine K1 uniquement si la coagulation est perturbée:
- De préférence par voie orale (avec un repas gras pour une meilleure résorption).
- Si voie orale impossible: par voie SC, maximum 5 ml (soit 50 mg).
- En IV uniquement en cas de risque vital si les autres voies ne sont pas accessibles.
- Veiller à empêcher un patient suicidaire de se blesser.
- Un surdosage en vitamine K1 par voie orale est impossible.
- Administrer préventivement de la vitamine K1 est inutile (les réserves sont suffisantes pour autoriser l’attente dans un premier temps et cela empêcherait le diagnostic correct plus tard).
Il n’existe pas de consensus thérapeutique établi et approuvé par des études. Un schéma de traitement résumant des données de plusieurs références pourrait être:
- Anticoagulants à longue durée d’action
En cas d’hémorragies graves:
- Plasma frais congelé (FFP): 10-20 ml/kg ou des facteurs concentrés 50 U/kg. A répéter en fonction de la clinique et du PTQuick.
- Concentré d’érythrocytes (Packed red cells) selon la clinique et le labo (anémie?)
- Vitamine K1:
- Adulte: per os 25 à 50 mg 3 à 4 fois/jour pendant 1 à 2 jours (des doses jusqu’à 200 mg/j ont été données) ou SC ou IV (si impossibilité per os) 10 à 50 mg 3 à 4 fois/jour.
- Enfant: per os 5 à 10 mg 3 à 4 fois/jour ou SC ou IV (si impossibilité per os) 0.25 mg/kg 3 à 4 fois/jour durant 1 à 2 jours.
ATTENTION: pour minimiser le risque d’effets secondaires graves tel que choc, arrêt cardiaque ou respiratoire, l’administration intraveineuse de vitamine K1 doit être très lente.
Faire suivre ensuite selon le schéma ci-après.
Vitamine K1 par voie orale: la dose à administrer est variable selon l’individu et la quantité d’anticoagulant ingérée. Chez l’enfant 5 à 10 mg/jour, pour l’adulte 15 à 25 mg/jour.
La dose de vitamine K1 doit être adaptée en fonction du PTQuick. Le PTQuick sera déterminé 1 à 2 fois/jour. Lorsque la valeur du PTQuick est normale pendant 3 jours d’affilée ou n’est que très légèrement perturbée, le patient peut poursuivre son traitement d’entretien à la maison avec un contrôle hebdomadaire du PTQuick. Après 4 à 8 semaines de traitement (dépendant de la quantité d’anticoagulant prise), le traitement est suspendu et le PTQuick contrôlé après 2 et 4 jours. Si nécessaire le traitement sera repris.
- Warfarine
cf. le schéma des anticoagulants à longue durée d’action, avec les modifications suivantes:
La dose de vitamine K1:
- Adulte 10 mg p o, max 25 mg.
- Enfant 1 à 5 mg p o, max 0.6 mg/kg.
- Par voie IV si la voie orale est impossible.
Durée du traitement: max. 1 semaine.
Références
- Ford M.D., Delaney K.A., Ling L.J., Erickson T., Clinical Toxicology 2001, p 849.
- Goldfrank L.R. ea., Goldfrank’s Toxicologic Emergencies, 2011, p 861.
- Shepherd G., Klein-Schwartz Wand Anderson BD, Acute, unintentional pediatric brodifacoum ingestions. Pediatr Emerg Care 2002 Jun; 18(3): 174-8.
- Krieger, Handbook of Pesticide toxicology, 2001, p 1813.
- Van Hasselt P.M., Houwen R.H.J., Van Dijk A.T.H., De Koning T.J., De zuigeling met een vitamine -K-deficiëntiebloeding ondanks adequate profylaxe. Ned Tijdschr Geneesk 2003 19 april; 147(16), 737-740.
- Weitzel J.N., Sadowski J.A., Furie B.C. et al, Surreptitious Ingestions of a Long-Acting Vitamin A Antagonist/Rodenticide, Brodifacoum: Clinical and Metabolic Study of Three Cases. Blood 1990 15 december15; 76(12), 2555-2559.
- Poisindex, Micromedex 2013.
- Mullins M.E., Brands C.L. and Daya M.R., Unintenional Pediatric Superwarfarin Exposures: Do We Really Need a Prothrombin Time? Pediatrics. Feb 2000; 105: 402-404.
- Ingels M., Lai C., Tai W., Manning B.H. et al, A Prospective Study of Acute, Unintentional, Pediatric Superwarfarin Ingestions Managed Without Decontamination. Ann of Emerg Med. July 2002;40:73-78.
- Bates N., Edwards N., Roper J. and Volans G., Paediatric Toxicology, 1997.
- Lund M., Int Pest Control 23 (5): 126, 128 (1981).